懒得记账?NotebookLM 帮你整理家庭财务报告
要攒够多少钱才能退休?这个问题的前提是,你得先知道自己一年花多少钱。
按照「4% 法则」,年度支出 × 25 就是你的财务自由目标数字。但很多人卡在了第一步:根本不清楚自己的收支结构。
记账太难了!尤其是组建家庭之后,随着人员增加,消费结构变得复杂,更不可能一笔笔记录了。
其实借助 Google 的 NotebookLM,我们可以很轻松完成这个任务。

简化账本数量
这一步是可选的,但越早做越方便。
目标很简单:缩减整个家庭的支出账户数。
这样的好处就是每次做收支结构整理的时候,只需要处理少量的账户即可。
我给几个缩减的原则和技巧,这些会帮你进一步提高效率:
- 只保留可以方便导出账单明细的账户
- 缩减信用卡数量,给家人配置附属卡以统一账户
- 统一信用卡账单接收邮箱
比如,我有这些账户:
- 招行账户(财务中枢,招行可以导出整个账户的流水,包括信用卡和银行卡)
- 支付宝 / 微信(只要在国内生活,这俩没办法避免。平时也会收到红包之类的)
- 农行精粹白(积分、返现都还不错,主力消费账户)
你可能会说,第三方支付,支付宝和微信,大部分消费记录不是重复的吗?完全不用担心,请往下看。
给 NotebookLM 准备能读得懂的账本

首先,去你所有的收支账户,导出账单。
注意:NotebookLM 支持的文件格式包括 PDF、Google Docs、Word(.docx)、纯文本、CSV、图片、音频(MP3/WAV),以及 Google Sheets 和网页 URL。常见的账单格式基本都能覆盖。
有些账户的账单可能需要处理一下,我举几个例子:
信用卡账单
现在有的银行信用卡账单没有 PDF 文件了,而是直接往你邮箱发一封邮件,比如:

这种情况,请点击下面的「查看邮件全文」,然后直接快捷键 Ctrl / Cmd + P 或者浏览器菜单选择打印,然后保存为 PDF。

支付宝 / 微信
找到账单,然后点击三个点,选择导出的功能,选择时间范围即可。

支付宝导出的直接就是 CSV 格式,无需处理。微信导出的是 xlsx 格式,需要用 Excel / WPS 打开,然后另存为 CSV。
兜底方案
最后兜底的方法,你可以使用截图,但截图中的信息并不全,我不是很推荐。除非你能保证所截图的界面包含了账户/卡号、商户名称、时间这些信息。
让 NotebookLM 化身为私人会计

打开 NotebookLM:https://notebooklm.google.com
新建一个笔记本:

然后把你准备好的账单全部丢进去,等它都处理完之后,就可以开始搞了。
以下我给大家几个 Prompt(提示词),逐个介绍。当你了解 AI 的习性之后,你也可以自由发挥,做更多的处理。
基础清理与结构化分析
用途:用于初次上传账单后,让 AI 识别并统一数据格式。
这一步强烈推荐在上传完成之后优先做。主要是为了统一各个账单的格式,AI 会帮你清理无用信息,对齐各家账单的字段,然后合并,并且去重。
因此,你完全可以把支付宝和银行的账单一并传上去,AI 很聪明,不会有重复记录。
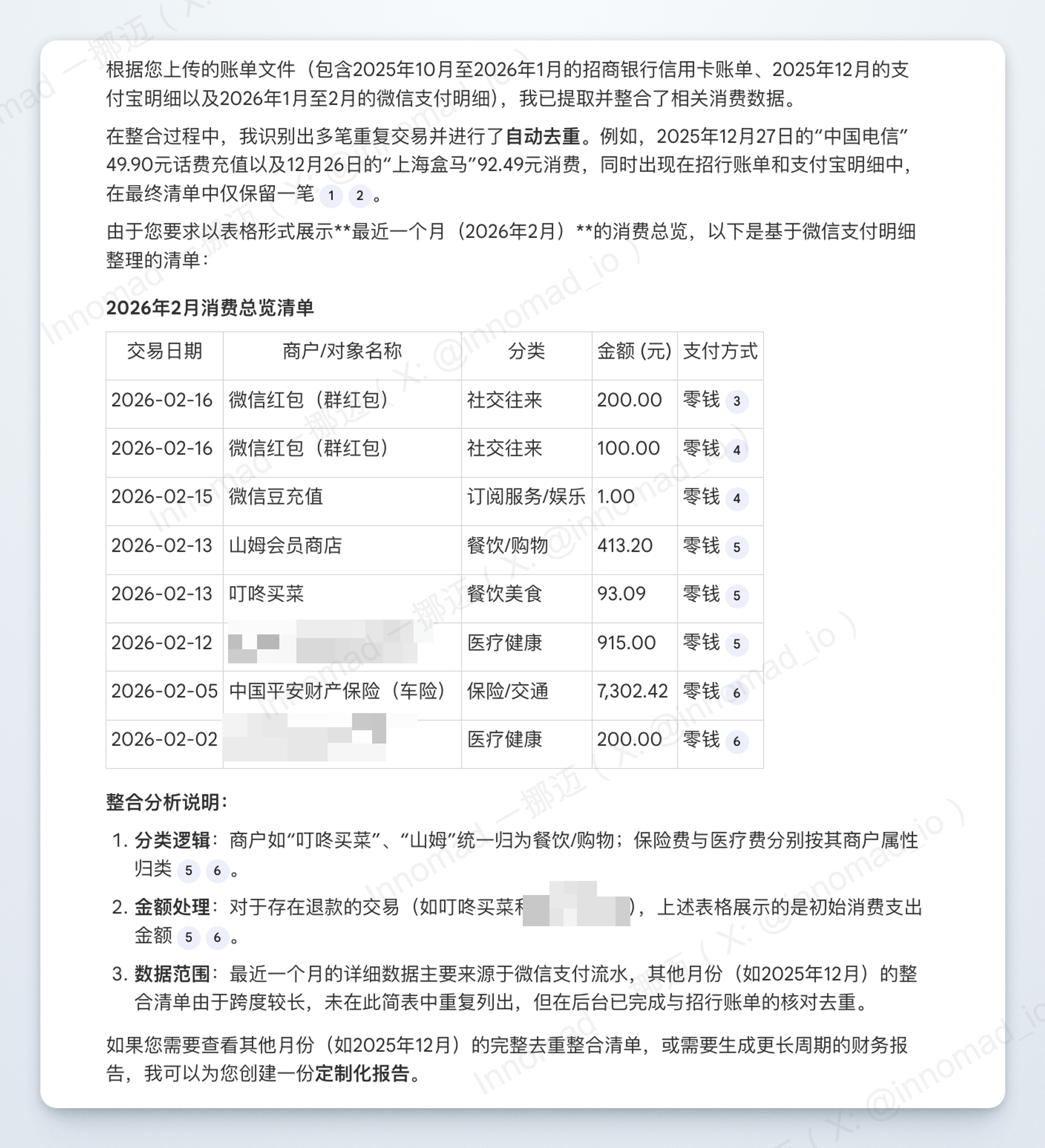
请分析我上传的所有账单文件,提取并整合为一个统一的消费清单。请务必识别出:交易日期、商户名称、分类(如餐饮、交通、订阅服务等)、金额以及支付方式。
如果同一笔交易在不同文件中重复出现(例如银行流水和第三方支付账单),请自动去重。最后请以表格形式展示最近一个月的消费总览。

深度财务与趋势分析
核心的分析 Prompt:
请根据所有已上传的账单,为我生成一份详细的财务分析报告,包含以下维度:
1. 支出构成:按金额从高到低排列前 5 类的消费范畴。
2. 固定成本 vs 变动成本:自动识别哪些是固定订阅或房租支出,哪些是随意的日常消费。
3. 异常波动:识别出本月金额显著高于往常平均水平的单笔交易或品类。
4. 优化建议:作为一个专业的财务顾问,请指出哪些支出看起来是"非必要"或可以优化的(例如重复的订阅服务、高频的小额冲动消费)。
5. 趋势对比(如有多个月数据):对比过去几个月,我的总支出是在上升还是下降?主要的推手是什么?
AI 会生成一份详细的报告,会分为 5 个板块,包括月度支出、消费结构分析等等。

AI 的报告给的分析会远比你所想象的多,比如,AI 会整理出你所有的订阅费用,并给出优化建议:

一挪迈的总结
Google NotebookLM 的优势是背靠 Google 强大的 Gemini 模型,网页打开开箱即用,没有任何技术门槛。Gemini 能分析超长文本,我们的账单完全不在话下。
核心要点就是怎么和 AI 沟通了,这个对话语言我们叫做 Prompt(提示词)。提示词写得好不好,和 AI 给你生成的报告质量是直接相关的。大家可以参考我给出的例子,举一反三。
原创不易,如认为有价值,请不吝赞赏充电⚡️